Fixing My PlayStation 2
Created at:
Last update:
(this page is licensed under CC-BY-4.0)
Introduction
Sometime around november 2025 me and my 2 friends went out to a flea market in the hope that we could find some discarded electronic stuff to tinker around with. I found some scrap electronic boards, a Linksys modem, a pair of speakers, a PCI wireless network card and a PlayStation 2.
My console in its recent condition, after the fixes done to it which i explain below.
This is the SCPH-50004 model, manufactured between 2003 and 2004 [1], which was intended to be used in PAL regions. This variant is the last “fat” model with some changes compared to earlier models, such as
- Built-in IR receiver for DVD remotes, earlier models needed the SCPH-10160 infrared dongle[1, 2, 3]
- Removal of IEEE1394 (iLink) port [1, 2]
- Internal electronic changes; such as mechacon change and removal of syscon chip[1]
- DVD±R/RW support [1]
I got this thing for a really cheap price, however it didn’t came with anything else other than the one bootleg iron man game that was in the disc drive, which i’ll get into it later.
You may ask why did i got this over 20 year old console. Not for nostalgia reasons really, as this is my first ever game console, but for the tinkering purposes. As far as i know, this system has a modding community with quite a lot of options for softmodding and hardmodding, something that i wanted to do for quite some time. I like to tinker around with electronic equipment to see what sort of crazy stuff to do with them, using in a different way other than what the manufacturer actually intended with the said equipment. And i wanted to get into the homebrew scene, so this was the perfect opportunity to do so.
First Look and Disassembly
Unfortunately i haven’t took photos of the console when i first got it, as i immediately started to disassemble the console to clean it up, so you have to trust my words for now. Anyway, the machine was a bit rough when i first got it. It had a missing expansion bay cover, a long cable that was coming out of the bay and it was dusty overall.
I started the disassembly process and i already noticed that someone was in here before as the console had missing screws that held the case together. Later on, i found out that the weird wire that was coming out of the expansion bay was connected to the cooling fan with broken blades. I removed the fan and went into the machine deeper. And i was greeted with a dusty motherboard:
The dusty motherboard and a closer shot of it.
One thing that i immediately noticed is that this console was modchipped as well:
The modchip itself. I couldn't any information about this whatsoever.
There was a sticker on the metal shield which did explain the operation of the chip briefly. It reads
M-chip 3 MP-268
- For playing PS2 game: insert PS2 game, pressing the “Reset” button once. For playing PS1 game: insert PS1 game, pressing the “Reset” button twice.
- Disable modchip function: on “Stand-by” mode (redlight), holding “Reset” button until bluelight lit and waiting for one second.
- Enable modchip function: Turn power off, or set to “Stand-by” mode (redlight).
The second part is important, since this chip makes the console think that whenever there is a DVD in the disc drive, it should treat it as a game disc. It doesn’t matter if the disc is a video DVD, which would be a problem since the console had DVD playback capabilities that would attract people who wanted a DVD player at the time as well. Since this machine was modchipped, it can play burned games as well as possibly bypassing the regional lockout (aka racism), but i haven’t tried a game that wasn’t released for PAL region.
I also removed the cover of the disc drive to find out that somebody left their possibly bootleg iron man game:
Looks very legit.
After thoroughly cleaning the motherboard and the case, i reassembled the console back together to test it. It did power up and tried to read the disc, but i didn’t had the video cable to connect to my TV; so i decided to finish up for now.
Properly Testing the Console
About 3 days later, i got myself a compatible gamepad and a HDMI adapter (aptly named “PS2 TO HDTV”) to connect the console to the TV. The system did boot up fine and it actually read the disc, which i was pleasantly surprised. I also inserted a music CD and it also worked fine. However, while testing the discs there was a grinding noise coming from the drive itself and the disc tray wouldn’t open if there wasn’t and disc inside it. So i decided to tear down the console apart for the second time.
And let me tell you something, getting access to the disc drive is pain in the ass. You have to disassemble the entire console which was a laborious task. Anyway, once i got into the drive, i removed the laser head and the stepper motor to grease the mechanism.
From left to right: the disc drive mechanism, closer shot of the mechanism, the stepper motor, the laser pickup and the mechanism after greasing with silicon grease.
As for the stuck tray problem, the fix for it was really simple: tape the balancing piece.
Balancing piece with a bit of masking tape attached.
Yup, according to this video the reason that the tray may not open is because over time the balancing piece gets magnetized to the point where the force between the drive motor and balancing piece is too large for the tray motor to cope. Taping over this balancing piece helps to reduce this force. The tape has to be a masking tape, if you use one that doesn’t have good friction, such as electrical tape, then the drive will sound like a table saw. Don’t ask me how i found this out.
While i was disassembling the console to remove the disc drive, the ribbon cable that connects the power switch broke. The cable was actually disintegrating, something that i haven’t seen before on a ribbon cable of all things:
Note the frayed ends of this cable.
I shit my pants when i saw that, like, HOW AM I SUPPOSED TO CONNECT THE BOARD NOW? WHERE DO I FIND THIS CABLE?! Well, there was no way that i could turn on the console at this point. Later on, i went outside with my broken cable to find a replacement along with a cooling fan so that the console wouldn’t turn into a toaster. I found a matching ribbon cable along with an original cooling fan in a really good condition:
I thought i wouldn't be able to find any replacement for this ribbon cable.
The cable is a 12 pin AWM 20624 one, which connects perfectly into the motherboard.
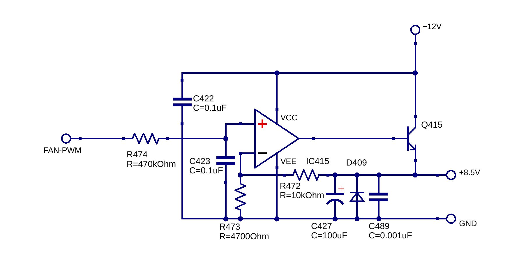
Now, we need to deal with the fan situation. As i said before, the fan had broken blades and the cable that connected to it was hanging out from the expansion bay slot. I removed the fan and inserted a new one, except i couldn’t figure out where the fan header was. I surfed on the net to find a service manual, which i did, and i found the circuit that is responsible for the fan control (i recreated the circuit below):
Recreated fan control circuit.
So there was a 2 pin fan connector, but where was it? I looked around on the net even more and i figured it out where it was:
Broken header is marked with red circle.
A broken fan header near the power connector, very nice. Thankfully, i had JST connectors laying around, so i soldered a new one like this:
New connector.
However once i connected the fan and turned the console on, the fan didn’t spin at all, which was strange. I was sure that i soldered the connector properly, so i decided to measure the output with my scope and i read roughly 580mV from the connector. The sticker on the fan says that it runs at 7V, so i concluded that somehow the fan controller circuit was broken before and the previous owner decided to fix it by using an external power brick to run the fan that i removed. So i had to desolder the connector and find a new place to supply power to the fan. The front USB connector pins seemed to be the perfect choice, since the USB ports only provide power when the console is fully turned on and the fan consumed around 50mA at 5V, much less than the USB 1.1 current limit of 500mA.
Header soldered to the USB connector and the fan with a replaced cable to go along.
With that done, i reassembled everything back together to do the final test. The console worked fine, had no overheating problems and could read discs just fine.
Fixing the Laser
Until i put a video DVD into the drive, and this is where the biggest issue with the console came to light. The DVD laser was dying. The console struggled to play movies at all, only being able to show the intro menus, and eventually it couldn’t even do that anymore. Then you may ask how this console managed to play games. The reason for it is that not all PS2 games were released on DVDs. If you look up a disc archival database like redump and check out a title, you may see the medium it was distributed under. There are a lot more DVD games for the PS2, but there are a handful of other titles that were released under CDs, which my copy of iron man is one of them. Here are all of the titles for the PS2 that were released on CD.
The long-term fix for this DVD laser is to buy a replacement disc pickup; however, there is a method to extend the lifespan of that laser, which is adjusting the bias potentiometers. There are actually two potentiometers on the back of the pickup itself, which are shown below:
Back of the pickup. On the left is the CD potentiometer and on the right is the DVD one.
This pickup is a KHS-400C model with a green PCB. There are many variants of this pickup alongside the many variations of the PS2 motherboard itself, so yours might be different. I also found a helpful document to assist me with this repair.
Since I cleaned the laser lens before, the first thing i did was to disassemble the entire console and read the resistances on both potentiometers, which were 1130Ω for the CD and 1404Ω for the DVD laser. I reduced the resistance of the DVD potentiometer to, in order, 1315Ω, 1228Ω, 1107Ω, 946Ω and finally, 856Ω. I had to repeat the reassembly procedure every time too. And every single time, it didn’t read the video DVD that i inserted before. I was getting worried that this laser was cooked, until i decided to adjust the height of the pickup. I bottomed it out, and that’s when it finally worked. What a relief.
Final Verdict
As in its current state, this thing works pretty fine actually and i’m really happy with it. The only problem is that some burned CDs and DVDs don’t work well, but that might be down to either the medium itself or the burner that i’m using. But other titles work fine, at this point i just need more discs to test.
As for the accessories, i definitely need a memory card or two, and if i come across one, the network adapter for the console to test novel things like Linux for PlayStation 2.
References
- https://consolemods.org/wiki/PS2:Model_Differences#SCPH-500XX_(2003-2004)
-
https://en.wikipedia.org/wiki/PlayStation_2_models#Original_case_design
“Beginning with the SCPH-500xx models, the i.LINK port was removed ...”
- https://en.wikipedia.org/wiki/PlayStation_2_accessories#DVD_Remote_Control